Lessons About Stress from Yeast Microarrays
Verify Methodology - compare Northern blots to microarrays

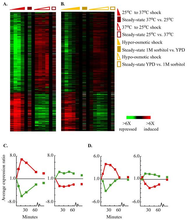
Expose yeast to 142 environmental perturbations: 900 Environmental Stress Response (ESR) genes alter expression

Regulation of ESR genes is dose dependent and transient

Regulation of ESR genes inverted for opposite stress

(all figures with permission of Pat Brown)
Genomics Course Page
Biology Department Main Page

Send comments, questions, and suggestions to: macampbell@davidson.edu
or (704) 894 - 2692
© Copyright 2003 Department of Biology, Davidson College,
Davidson, NC 28035