This web page was produced as an assignment for an undergraduate course at Davidson College.
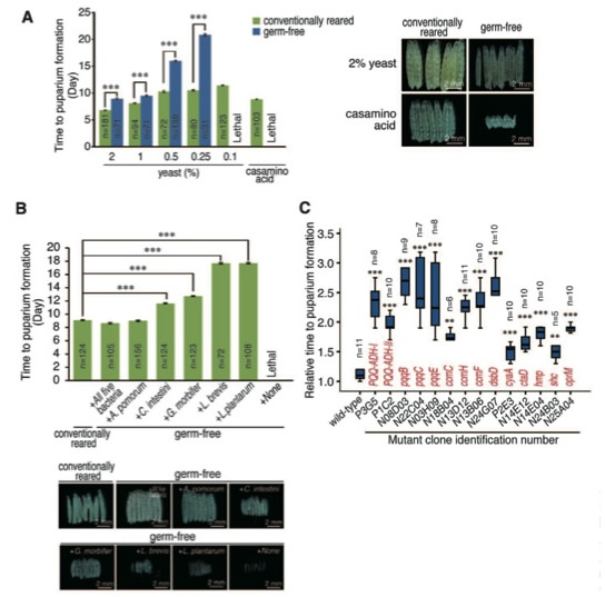
Figure 1: Effect of different microbiomes on fly development
To examine the effects of the fly microbiome on fly development, they began by breeding flies without bacteria in their guts (germ-free).

Image from Shin et al., 2011
Panel A: The authors compared the growth rates of conventionally reared and germ-free flies (y-axis: days to puparium formation) under diets containing different concentrations of yeast or casamino acid (x-axis), both of which are nutritious for the larvae. Germ-free larvae take significantly longer to reach the puparium stage, and the effect is more pronounced as yeast concentrations are reduced. Germ-free larvae could not survive on diets containing less than 0.1% yeast or containing no yeast and casamino acid. Images of larvae under different conditions after 120 hours are displayed to the right of the graph.
Panel B: To see if only one bacterium or several bacteria in the fly gut are necessary for host development, the authors exposed germ-free fly larvae to either all five of the bacteria species or just one of them (x-axis) and compared their growth in days to puparium (y-axis). All larvae were fed the casamino acid-supplemented diet. Larvae exposed to all five of the bacteria developed comparably to conventionally reared larvae, as did those exposed to only A. pomorum. Larvae exposed to only one of the other four bacteria displayed varying developmental delays, and as before, larvae exposed to no bacteria died. Images of larvae under different conditions after 120 hours are displayed below the graph.
Panel C: Interested in which A. pomorum genes contributed to this recovery of host development, the authors sequenced the A. pomorum genome using whole-genome shotgun sequencing. They then used a transposon, or jumping gene, to randomly mutate genes in the genome. In the generation of different bacterial strains, the transposon randomly jumps to different loci within the genome. If it happens to land in the middle of a gene, it will disrupt that gene's function. To find A. pomorum strains with deficient promotion of host development, they exposed germ-free flies to these different strains and detected 23 strains with deficient promotion of host devlopment. In these 23 strains, they identified 14 mutated genes. Exposure to bacteria with disruption of different genes (x-axis) resulted in various delays in larvae development, displayed in relative time to puparium formation (y-axis) with exposure to wild-type (WT) bacteria serving as 1.
Reference:
Shin, C. S., Kim, S., You, H., Kim, B., Kim, A. C., Lee, K., Yoon, J., Ryu, J., Lee, W. 2011. Drosophila Microbiome Modulates Host Development and Metabolic Homeostasis via Insulin Signaling. Science. 334: 670-674.
Genomics Page
Biology Home Page
Email questions or comments to chford@davidson.edu
© Copyright 2011 Department of Biology, Davidson College, Davidson, NC 28035