This webpage was created as part of an undergraduate assignment at Davidson College
Paper Review: Lactobacillus platarum strain maintains growth of infant mice during chronic undernutrition
Summary:
In this paper Schwarzer et. al. (2016) provide evidence that the microbiota can also effect juvenile growth, determined by gains in body weight and height, which is know to be dependent on nurtrition factors and growth hormones. The paper argued that the microbiota within the mice caused an increase in activity of the somatotropic axis, which supported juvenile growth for both normal and depleted diets. This, according to the paper, shows how the microbiota plays a larger in the maintenance of the growth of many animals then was previously known.
Opinion:
The paper well organized and presented its points in a clear and straightforward fashion. This made the paper easy to follow and understand. There were especially careful in describing the short hand used in each of the figures which helped with understanding. I feel that the paper provided good evidence and explained it in such a way to convince me of their point. However, I think it would be beneficial to expand on these experiments to include more then one type of bacteria to see how multiple bacteria interact to effect juvenile growth.
Figure 1:
This figure was used to
prove if the microbiota had any effect on the growth on these mice. They
fed both WT(wild-type) and GF(germ-free) mice a standard diet. In panels
A-B, the weight of the GF mice was significantly lower then that of the
WT. We see a similar pattern in C-D, but the difference is less
significant. Panels E-F show the skeletal structure of the mice on
day 56, and they show a decrease in bone length for GF mice. Overall, the
data provides evidence that the microbiota is a key player in growth.

Figure 2:
The paper now wants to see the how the microbiota effects the somatotropic axis, known to affect growth. Panels A-C show data on important hormones in the somatotropic axis, and the data depicts that larger amounts of these hormones were found in WT then GF. In IGF-1and IGFBP-3 we see significant differences between WT and GF across most time points. We see similar pattern for the liver cells in D-F. The western blot, panel F, showed a decreased phosphorylation of AKT in GF, which provides more evidence for decreased hormone activity.

Figure 3:
This figure shows how the bacteria, Lactobacillus plantarum, affects the growth of mice that are facing malnutrition. The data illustrates that WT mice have a significant growth compared to GF mice under normal and depleted diets with panel A showing the difference in weight and panel C showing the difference in height. Panel B was a direct comparison between mice and could be seen as unnecessary filler with the graph already there. Same with panel D except with bone length.

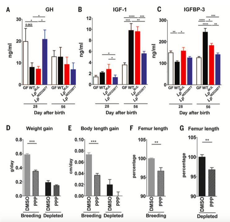
Figure
4:
With the information gained from figure 3, the paper now studies if the strain is acting to maintain the somatotropic axis. Panels A-C show that Lp(WJL) had similar growth to WT animals, sugesting that it is important to the growth of the mice. Panels D-F showed how the inhibition of IGF-1, using PPP, decreased the growth of the mice in weight, height, and femur length. The results provide further evidence to the necessity of IGF-1 in growth.

Citations:
Schwarzer M, Makki K, Storelli G, Machuca-Gayet I, Srutkova D, Hermanova P, Martino ME, Balmand S, Hudcovic T, Heddi A, Rieusset J, Kozakova H, Vidal H, Leulier F. 2016. Lactobacillus plantarum strain maintains growth of infant mice during chronic undernutrition. Science (351): 854-857.
Davidson College Biology Home Page
Email Questions or Comments: ajbeane@davidson.edu